测心网
首页
心理测试
心理问答
心理自助
关于心理测试
登陆
注册
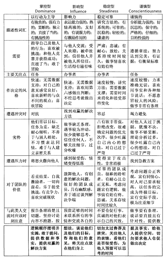
DISC
← Previous
Next →
评论
7+1=
有人回复时邮件通知我
如有帮助,欢迎打赏!
微信扫一扫打赏
回顶部